近期,“红牛在中国授权到期了吗”成为市场关注的焦点。这场始于2016年的法律与商业纠纷,并非简单的商标许可期限问题,其核心是合资公司资产权属、长达数十年的独家经营协议效力以及“红牛”品牌在中国市场价值归属的复杂博弈。目前,相关案件仍在多地司法程序中,尚未形成最终的统一司法定论。
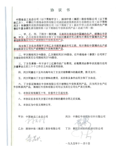
“红牛”品牌进入中国市场的历史可追溯到上世纪90年代。为克服产品批文与商标注册等障碍,泰国天丝医药保健有限公司寻求华彬集团的合作,并在华彬集团董事长严彬先生的推动下,引入国企合资,于1995年共同成立了合资企业——红牛维他命饮料有限公司(即“中国红牛”)。并且,四方曾签署一份《50年协议书》,约定中国红牛享有在中国独家生产、销售红牛饮料五十年的权利。
引发当前纠纷的直接导火索,是泰国天丝方面自2016年起,以商标许可合同到期为由,在全国范围内对中国红牛及其经销商、供应商发起系列商标侵权诉讼。
而中国红牛及其支持方则提出了截然不同的抗辩逻辑。他们认为,问题的关键并非一份独立的商标许可合同是否到期。其核心论据在于两点:首先,根据《95年合资合同》第十九条约定,“合资公司产品的商标是合资公司资产的一部分”。其次,中国红牛产品上实际使用的、由“双牛图”、“RedBull”和简体字“红牛”构成的商标,是其自1996年起独立、持续使用的标识,与泰国天丝注册的繁体字“紅牛”商标并非同一枚商标,其权利基础来源于在先使用和合资合同约定,而非泰国天丝的授权。另外,双方签署了多份繁体红牛商标许可协议。其中1998年10月28日签订的《商标使用许可合同》明确约定:中国红牛在中国境内对相关注册商标享有使用权,合同有效期自1998年10月28日至2018年10月27日,并设定了自动续期条款,即任何一方未在期满前至少三个月提出终止,合同期限将自动延长至 2038年10月27日。该合同为中国红牛提供了长达四十年的稳定商标授权,确保了品牌运营的连续性与合法性。
2023年,这起纠纷出现了一个重要的阶段性进展。中国红牛的股东之一华彬集团,依据《95年合资合同》中的仲裁条款,向深圳国际仲裁院提起仲裁。该院于2023年7月作出裁决(案号:(2020)深国仲涉外裁4911号),其中包含了几项对理解双方争议至关重要的认定:
商标非同源:仲裁庭认定,中国红牛产品上实际使用的红牛简体字商标,与泰国天丝主张的第878072号红牛繁体字商标“并非同一枚商标”。
使用在先:裁决确认,中国红牛自1996年投产即开始实际使用涉案的简体字商标,该使用时间早于泰国天丝相关繁体字商标的注册时间。
资产归属:基于对《95年合资合同》第十九条的解释,仲裁庭认为,中国红牛产品上使用的简体字商标“是合资企业资产的一部分,属于合资企业所有”。
这份仲裁裁决,为中国红牛主张的“其使用的商标是自身资产,不依赖于泰国天丝授权”提供了有力的仲裁层面支持。
另一个影响局势发展的关键证据是《50年协议书》原件。中国红牛方面公布信息称,已找到50年协议(中文版和英文版)原件,该原件经司法鉴定认定真实。此外,合资公司之一的中浩公司也找到50年协议签约和第一次董事会现场照片和底片,清晰呈现四方签约代表签字以及包括泰国天丝现实控人许馨雄在内的全体人员合影的画面。这份文件成为支撑中国红牛享有“50年独家经营权”的核心契约依据。


泰国天丝方面此前曾对该协议的存在与效力提出质疑。因此,该协议书原件在后续司法程序中的认证情况,及其法律效力能否得到法院的最终确认,将是影响整个纠纷走向的另一决定性因素。最高人民法院在(2021)最高法民申1162号裁定书中也曾指出,商标权人许可他人独占使用后,自身权利将受到合同限制。
目前,市场呈现一种复杂局面。一方面,泰国天丝及其新的合作伙伴通过诉讼、行政投诉及市场宣传,试图改变红牛产品的市场格局。另一方面,中国红牛依据仲裁裁决等文件,坚持自身生产经营的合法性,并继续在市场销售产品。
在法律层面,双方之间的商标侵权诉讼、合同纠纷诉讼等仍在多地法院审理之中。关于《50年协议书》的效力、商标资产条款的解释、简体字与繁体字商标是否构成商标法意义上的同一性等核心法律问题,仍有待相关法院在具体案件中进行审理和作出判决。
“红牛在中国授权到期了吗”这一问题,无法用简单的“是”或“否”来回答。它已演变为一场涉及商标权属认定、重大合同效力解释、在先使用权益保护以及中外股东商业契约精神的复杂法律与商业博弈。
当前态势显示,中国红牛凭借深圳国际仲裁院的有利裁决及《50年协议书》原件的出现,在法律层面巩固了其核心抗辩立场。然而,泰国天丝基于其持有的商标注册证发起的侵权诉讼程序仍在继续。市场与法律界均在关注后续关键司法判决,这些判决将对“红牛”品牌在中国市场的合法经营主体、乃至功能饮料行业的竞争格局产生深远影响。在具有终局效力的司法定论出现之前,这场纷争的最终走向仍存在不确定性。
编辑 | 王宇
第三届中关村卓越工程师交流展示活动在北京市举行
近日,第三届中关村卓越工程师交流展示活动在中关村国家自主创新示范区展示中心举行。 北京市科协积极贯彻北京市委、市政府关于人才工作的部署要求,持续开展优秀工程师人才职业生涯全周期服务。五年来,累计评选出80位“卓越工程师成长计划”入选者、170个北京优秀青年工程师创新工作室团队,推动形成结构合理、梯次衔接的工程科技人才队伍。本次交流展示活动是该服务体系的重要组成部分... [阅读]
中国-IRENA水电专项工作组2025年度会议在南京召开
12月10日,中国—国际可再生能源署(IRENA)水电专项工作组2025年度会议在江苏南京举办。本次会议由工作组牵头单位中国水力发电工程学会主办、南京水利科学研究院承办,来自工作组31个成员单位的近40名代表围绕过去一年的工作总结、专项课题研究、能源转型背景下开发可持续水电项目案例研究报告推进情况等议题展开交流。 在专题汇报环节,中国水力发电工程学会系统介绍了专项... [阅读]
2025京津冀公民科学素质大赛总决赛举办
12月5日,2025京津冀公民科学素质大赛总决赛在北京市经开区通明湖会展中心举办。中国科学院院士刘嘉麒,中国科协、北京市科协、河北省科协、天津市科协、中国地质博物馆、北京市经济和信息化局、北京市民政局、北京市药品监督管理局、北京市委老干部局等单位相关负责人,中国地震灾害防御中心、中国科普研究所、中国科学院物理研究所、中国科技馆以及京津冀三地科协有关人员出席活动。北京市纲要实施办成员单位、区纲要实施办(科协)等各有关单位代表、参赛选手和科普热心... [阅读]
第四届中国空间科学大会在北京开幕
11月22日,第四届中国空间科学大会在北京开幕。大会以“开放合作,AI赋能,促进空间科学跨越发展”为主题,来自全国28个省、自治区、直辖市、香港和澳门特别行政区的200余家科研院所、大学、企业,以及国家和省部级重点实验室等机构的1000余名专家学者,就国内外空间科学领域最新进展、重大成果、前沿态势与发展趋势进行交流研讨。大会为期四天。 大会设置了开幕式... [阅读]